首页应用商务办公
  • Mobile Contacts Library

    Mobile Contacts Library

    8.4 1.5 2026-04-07
    商务办公
    下载

一个结构良好且快速的库,用于从移动设备获得联系。

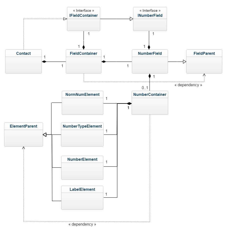
该库可帮助开发人员轻松管理获取移动联系人的应用程序。该库使用“ ContentResolver”,它是一个结构良好,快速,易于使用且易于修改的库,用于从移动设备获得联系。该库需要最低SDK 15。

检查图书馆在GitHub的完整演示:

https://github.com/jagerfield/mobile-contacts-library

请不要在Google Play上查看或报告问题,而是请在此处发布您的评论并报告错误:

https://github.com/jagerfield/mobile-contacts-library/issues

阅读更多信息

预览

用户还查看了

查看全部

您可能感兴趣

查看全部

更多类似应用

查看全部

更多Level应用

查看全部